办公OA | 学校首页
  • 首页

  • 通知公告

  • 部门简介

    • 工作职能
    • 科室职责
      • 人事科
      • 人才工作科
      • 职改办
      • 劳资科
      • 社保科
      • 师德师风建设科
    • 联系方式
  • 人才工作

    • 招聘计划
    • 公示公告
  • 人事服务系统

  • 师德师风建设

  • 教师发展中心

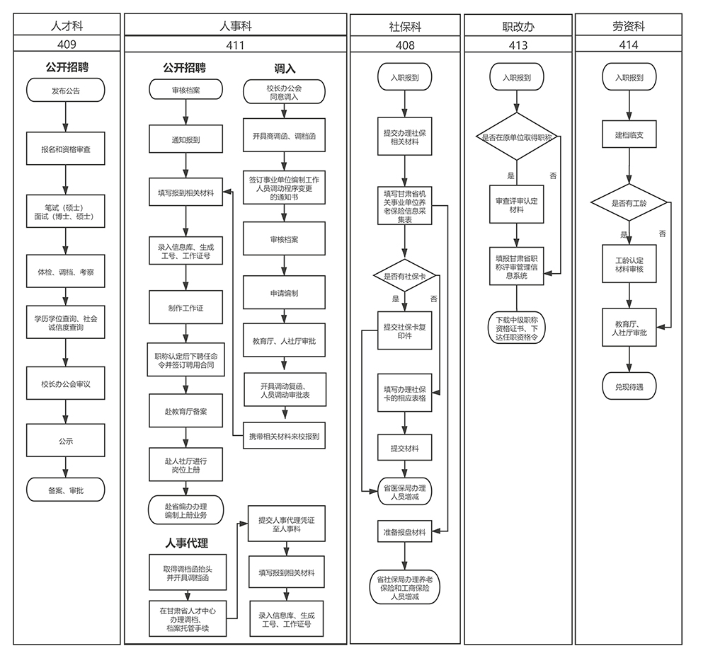
  • 办事流程

    • 办事流程
  • 党建工作

  • 办事流程
当前位置: 首页 > 办事流程 > 办事流程 >




电话:0931-4938403  地址: 兰州市安宁区安宁西路88号 

Copyrights © 2022 All rights reserved. 陇ICP备14001560号-2 甘公网安备62010502000485号 版权所有 兰州交通大学人事处  设计制作  宏点网络